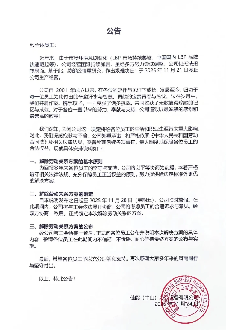
日前,日企大厂佳能(中山)办公设备有限公司的一则公告在网上曝光,内容显示公司将停止生产经营并正式关闭。根据公告,由于市场环境急剧变化(LBP市场持续萎缩、中国国内LBP品牌快速崛起等),公司经营困难持续加剧,虽经多方努力尝试调整,公司仍无法扭转局面,总部经慎重研究,作出停止公司生产经营的艰难决定。
热门评论
相关文章
Top 10
-
极客湾疑似遭"全网封杀"!背后力量深不可测?
-
苹果升级iPad Air 搭载M4 芯片、支持 Wi‑Fi 7 售价不变
-
DeepSeek V4 Lite悄然更新:2000亿小参数性能逼近美国顶流
- 苹果发布新一代 MacBook Air:配备M5处理器 性能、存储与 AI 全面升级
- 好莱坞知名演员在自家谷仓意外身亡 汽车搭电时突然自燃
- 苹果发布全新入门级笔记本电脑MacBook Neo 起售价599美元
- 苹果推出iPhone 17e 配备A19处理器 256GB容量起步 刘海屏依旧
- 苹果发布配备M5 Pro与M5 Max的MacBook Pro 本地AI能力再升级
- 麦当劳CEO不情愿试吃新品后 汉堡王发CEO狠咬皇堡视频借势营销
- 人类离开了,牛留下了,然后统治了这座岛
-
微信新能力上线 可查图片使用次数
-
极客湾疑似遭"全网封杀"!背后力量深不可测?
-
极客湾遭"封杀"引热议 连YouTube视频都下架了
- 三星Galaxy S26 Ultra发布:首发隐私显示屏、骁龙 8 Elite Gen 5与60W闪充
- 32GB内存售价仅有市场三分之一 曝国产DRAM巨头低价抢市
- 字节豆包2.0发布:推理成本降一个数量级 正面对标GPT-5和Gemini 3
- 苹果升级iPad Air 搭载M4 芯片、支持 Wi‑Fi 7 售价不变
- 魅族手机要结束了 但也早就结束了
- DeepSeek V4 Lite悄然更新:2000亿小参数性能逼近美国顶流
- 苹果发布新一代 MacBook Air:配备M5处理器 性能、存储与 AI 全面升级



